nba直播吧
简体
|
繁体
广东药品监管
关注 · 微信订阅号
广东药品监管
关注 · 手机版
开启无障碍
|
开启长者助手
nba直播吧
nba直播吧新闻
政务公开
政务服务
专题专栏
公众参与
科普宣传
当前位置:
nba直播吧
>
政务公开
>
政策法规
>
法规解读
>
药品
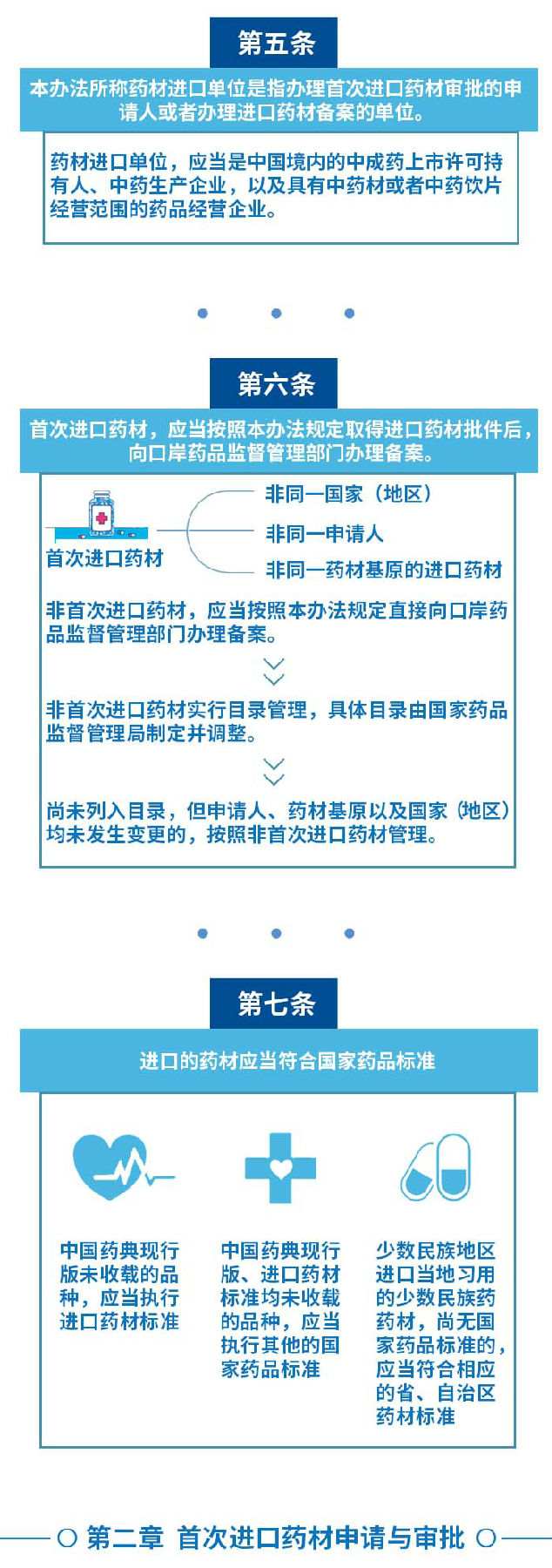
图解政策:进口药材管理办法
发布时间:
2019-05-30 14:39:36
来源:
国家药品监督管理局
浏览次数:
720
【字体:
大
中
小
】
打印
【相关链接】
进口药材管理办法
附件:
分享到:
分享
分享文章到
微信好友
新浪微博
QQ空间
QQ好友
取消
返回顶部
打印页面
关闭本页
扫一扫在手机打开当前页
回到
顶部