nba直播吧
简体
|
繁体
广东药品监管
关注 · 微信订阅号
广东药品监管
关注 · 手机版
开启无障碍
|
开启长者助手
nba直播吧
nba直播吧新闻
政务公开
政务服务
专题专栏
公众参与
科普宣传
当前位置:
nba直播吧
>
政务公开
>
机构设置
>
医疗器械监督管理处
>
医疗器械召回
深圳市思科兴净化制品有限公司对一次性使用医用口罩主动召回
发布时间:
2020-07-06 17:34:30
来源:
nba直播吧-nba吧-nba看球吧
浏览次数:
470
【字体:
大
中
小
】
打印
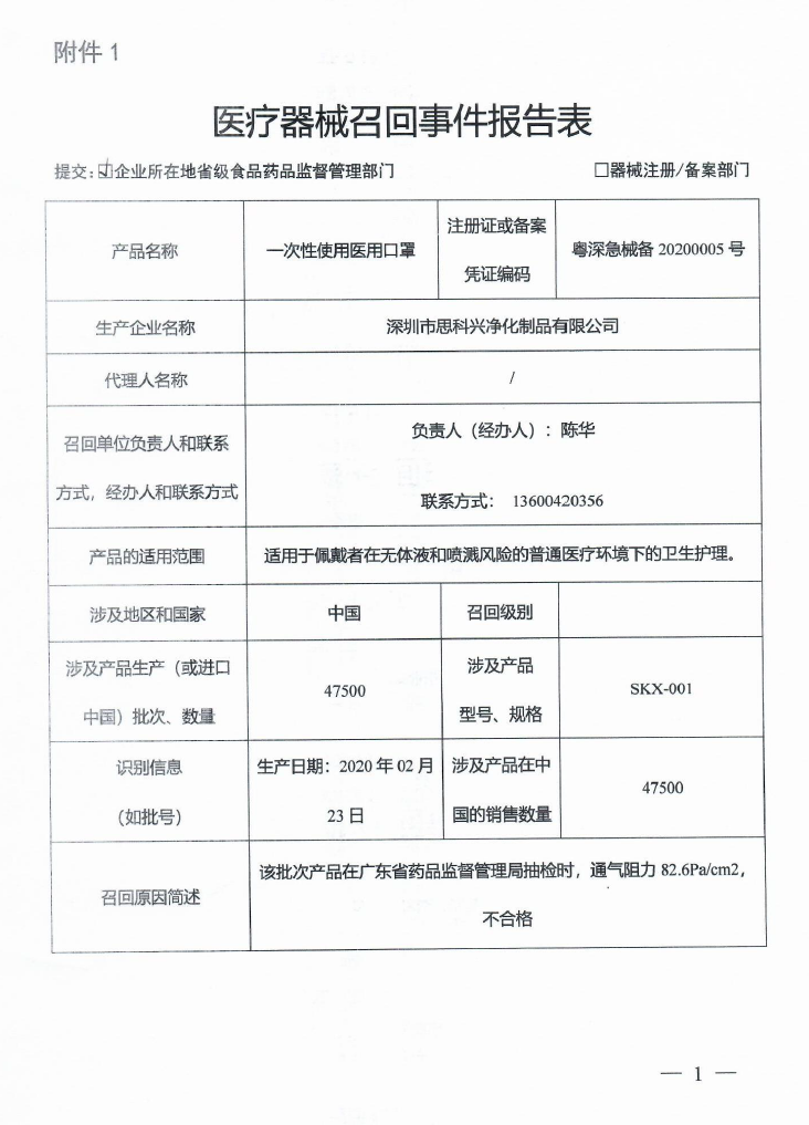
深圳市思科兴净化制品有限公司报告,该公司对其生产的一次性使用医用口罩实施主动召回处理,召回级别为三级,涉及产品的型号、规格及批次等详细信息见《医疗器械召回事件报告表》。
附件:医疗器械召回事件报告表
附件:
分享到:
分享
分享文章到
微信好友
新浪微博
QQ空间
QQ好友
取消
返回顶部
打印页面
关闭本页
扫一扫在手机打开当前页
回到
顶部