nba直播吧
简体
|
繁体
广东药品监管
关注 · 微信订阅号
广东药品监管
关注 · 手机版
开启无障碍
|
开启长者助手
nba直播吧
nba直播吧新闻
政务公开
政务服务
专题专栏
公众参与
科普宣传
当前位置:
nba直播吧
>
政务服务
>
业务流程说明
>
化妆品
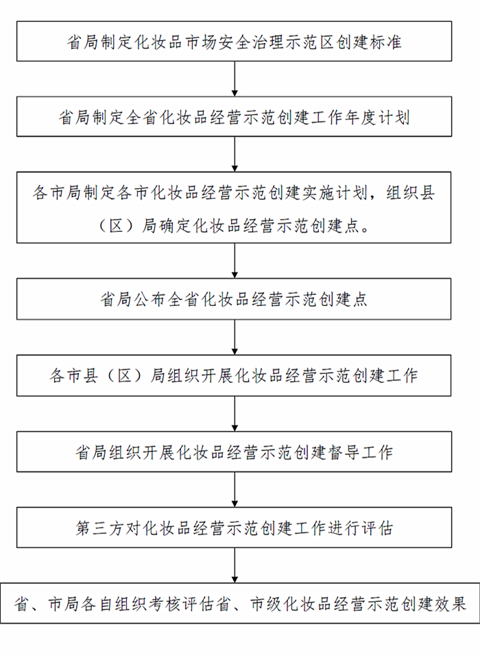
化妆品经营示范创建工作流程图
发布时间:
2019-08-13 14:36:07
来源:
nba直播吧-nba吧-nba看球吧
浏览次数:
587
【字体:
大
中
小
】
打印
附件:
分享到:
分享
分享文章到
微信好友
新浪微博
QQ空间
QQ好友
取消
返回顶部
打印页面
关闭本页
扫一扫在手机打开当前页
回到
顶部