nba直播吧
简体
|
繁体
广东药品监管
关注 · 微信订阅号
广东药品监管
关注 · 手机版
开启无障碍
|
开启长者助手
nba直播吧
nba直播吧新闻
政务公开
政务服务
专题专栏
公众参与
科普宣传
当前位置:
nba直播吧
>
专题专栏
>
重点领域信息公开
>
召回信息
深圳市长坤科技有限公司对手臂式电子血压计主动召回
发布时间:
2019-08-26 16:24:42
来源:
本网
浏览次数:
122
【字体:
大
中
小
】
打印
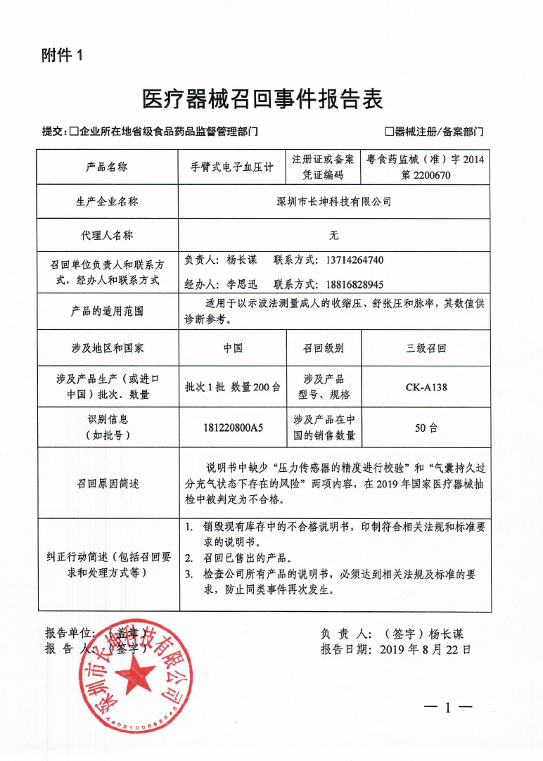
深圳市长坤科技有限公司报告,该公司对其生产的手臂式电子血压计实施主动召回处理,召回级别为三级,涉及产品的型号、规格及批次等详细信息见《医疗器械召回事件报告表》。
附件:医疗器械召回事件报告表
附件:
分享到:
分享
分享文章到
微信好友
新浪微博
QQ空间
QQ好友
取消
返回顶部
打印页面
关闭本页
扫一扫在手机打开当前页
回到
顶部