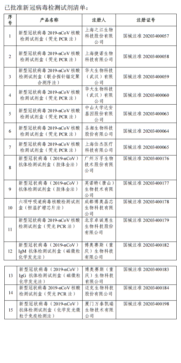
3月6日,国家药品监督管理局应急审批通过厦门万泰凯瑞生物技术有限公司1个新型冠状病毒(2019-nCoV)抗体检测试剂盒(化学发光微粒子免疫检测法)。该产品通过纳米顺磁颗粒与化学发光结合的免疫分析技术。采用双抗原夹心原理,配套全自动化学发光仪,通过检测化学发光反应信号,定性检测人血清或血浆中新型冠状病毒(2019-nCoV)抗体。该产品获批上市,扩大了快速检测试剂的供应,进一步服务疫情防控需要。
截至目前,国家药品监督管理局共批准新冠病毒核酸检测试剂10个,抗体检测试剂5个。
nba直播吧将根据疫情发展情况,继续做好相应产品应急审批工作。









